Http Www White Clouds Com Hdrp Hdr1911 Pdf

校正士資格

校正者になるには 年収 収入 求人 就職など 職業ガイド
校正士 資格 のギャラリー

校正士資格
2

校正士資格

马兰士sr5013跑奥德赛功放eq 功放 什么值得买

Unassociated Document
Journals Viserdata Com Index Php Sca Issue Download 12 57

Stc 仪器校正 东莞标检产品检测有限公司 您的全球测试 检验及认证合作伙伴

9中國留學生開學返美在lax遭自費遣返傳 雇人寫作業 世界新聞網

国科大证实不当言论发表者为季某某
Unhabitat Org Sites Default Files Download Manager Files Sowc12 13cn Pdf

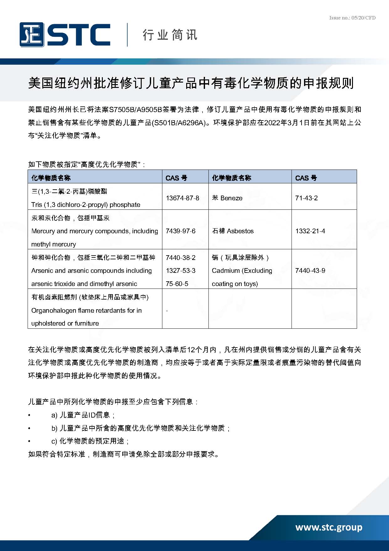
Stc 美国纽约州批准修订儿童产品中有毒化学物质的申报规则 上海标检产品检测有限公司 食品检测 纺织品检测 玩具测试检测认证报告办理 第三方检测机构实验室

校正士の心得 進め なまけもの たゆたう言葉を紡ぎながら

Dnf手游10测试体验资格怎么获取最新资格申请地址分享 安智谈

信号与噪声 大数据时代预测的科学与艺术
张九龄 Wikiwand
Iblce Org Wp Content Uploads 18 04 International Practice Analysis Executive Summary Chinese Simplified Pdf
Www Acaom Edu Attachments Cht Viewbook Pdf
Www Churchofjesuschrist Org Content Ldsorg Pdf Zho C00 Pdf
Http Www Mgyj Com American Studies 1996 Fourth Pdf

17年二级建造师资格考试辅导课件 水利水电工程管理与实务 基础学习班水利水电工程技术 资格考试网 资格考试网 提供财会医学工程资格 考试免费下载资料

Park Tool Co 6 Long Lake Rd St Paul Mn Usa Pdf 免费下载

史官误笔与历史书写 司马光配享帝王太庙探微

校正士試験の概要と合格率 独学 通信講座で資格取得は可能 学びの王様
Www Hhmi Org Sites Default Files Educational materials Lab management Making the right moves Making The Right Moves Chinese Trans Pdf
Www Sfhp Org Files Programs Healthy Kids Hk Eoc Chi Pdf
2

Power Systems Design Psd Play Pause 00 00 00 00 Previous Previous Next Previous 1 2 3 4 5 6 7 8 9 10 11 12 13 14 15 16 17 18 19 21 22 23 24 25 26 27 28 29 30 31 32 33 34 35 36 37 38 39 40 41 42 43 44 45 46 47 48 49 50 51 52 10 Charge

叔本华美学随笔 德 叔本华著韦启昌译 By Schopenhauer Medium

Ad5933阻抗模块测量值校正 Tsinghuajoking Csdn博客

17年二级建造师资格考试辅导课件 水利水电工程管理与实务 基础学习班水利水电工程技术 资格考试网 资格考试网 提供财会医学工程资格 考试免费下载资料

內科全科陶清國醫學博士即日起在王朝商場二樓看診
Www Chinasoul Org Documents 1 Youziyin Traditional Pdf acad46 ec 4d33 Af33 303e1861dc96 Version 1 0

N 18 12 22 Pages 1 48 Flip Pdf Download Fliphtml5
Els Jbs Prod Cdn Jbs Elsevierhealth Com Pb Assets Raw Health advance Journals Ymtc Vol3iss1 Pdf

马兰士sr5013跑奥德赛功放eq 功放 什么值得买

关注气候变化投资的六大理由 Franklin Templeton Investments
2

日本通譯案內士考試經驗談以及合格率介紹 日本政府 17年起已經開放讓無通譯案內士資格的人也能擔任有償的導遊工作 但仍 By 春發號
Mazakfiles Blob Core Windows Net Web Site File Cyberworld 2cf 43ea 41d6 A53b 76e7ca8bc6cd Cyberworld60 C Pdf

关注气候变化投资的六大理由 Franklin Templeton Investments

9中國留學生遭遣返爆出 花錢找人寫作業 世界新聞網
Www Tearfilm Org Ckfinder Userfiles Files Tfos dewsii chinese translation Final Pdf

17年二级建造师资格考试辅导课件 水利水电工程管理与实务 基础学习班水利水电工程技术 资格考试网 资格考试网 提供财会医学工程资格 考试免费下载资料

Prolight Sound Shanghai 上海国际专业灯光音响展览会
Q Tbn 3aand9gcrjqrxhswxrfhtumvfrloretfqlzm Jpprnra Usqp Cau
Http Delessons Org Tools De Program Condensed De Chinese Traditional Pdf

第二学士学位招生整体延迟 这所院校简章未出 报名时间已定 知乎

文摘 网文快捕 子夜星河

資格認定 表彰制度 内閣府移行認可 一般財団法人 実務教育研究所

极米 Xgimi 投影仪皓lune 4k 极米xj02p激光电视皓lune 4k 激光电视投影仪投影机家用 真4k镜头超短焦全新8点梯形校正 3840 2160 20 Ansi 价格图片品牌报价 苏宁易购极米投影苏宁自营旗舰店

梁庭謙脊椎矯正減輕患者痛楚無需吃藥打針開刀有助安全自然療癒 世界新聞網
Http Www Ausd Us Chinese Handbook Pdf

17年二级建造师资格考试辅导课件 水利水电工程管理与实务 基础学习班水利水电工程技术 资格考试网 资格考试网 提供财会医学工程资格 考试免费下载资料

Cna 用于治疗肌萎缩性侧索硬化的组合物和方法 Google Patents

17年资产评估师资格考试辅导课件 机电设备评估 基础学习班第四章其他常见的机电设备 资格考试网 资格考试网 提供财会医学工程资格考试免费下载资料

学爸蛋总 自讨苦吃的爱国道长 梁兴扬 昆仑策

Tairoa Tairoa 16 1 07 17 8 29 5 Pdf Document

C A Free Bible Commentary

歐洲日報0926 By World Journal Issuu

Halcon铝制标定板高精度圆点校正光学标定板7x7 漫反射不反光hc050 2 浮法玻璃基板 图片价格品牌报价 京东
Http Citeseerx Ist Psu Edu Viewdoc Download Doi 10 1 1 116 3559 Rep Rep1 Type Pdf
Http Www Lcmzxzz Com Ch Reader Create Pdf Aspx File No Year Id 17 Quarter Id 4 Falg 1
2

超退相干條件
2
Http Citeseerx Ist Psu Edu Viewdoc Download Doi 10 1 1 116 3559 Rep Rep1 Type Pdf

马兰士sr6012 4k全景声功放及multeq调试心得 原创 新浪众测
Www Hhmi Org Sites Default Files Educational materials Lab management Making the right moves Making The Right Moves Chinese Trans Pdf
Www Acaom Edu Attachments Cht Viewbook Pdf
Http Www Diaglobal Org Productfiles Chnnews 2 Pdf
Http Www Mgyj Com American Studies 13 Second 1302 Pdf
Www Isc2 Org Media Files Certification Acronym Glossary Ashx
2
Www Boston Gov Sites Default Files File 09 Boston police reform task force initial report chinese Pdf
Mazakfiles Blob Core Windows Net Web Site File Cyberworld 2cf 43ea 41d6 A53b 76e7ca8bc6cd Cyberworld60 C Pdf

韩国庆熙大学留学 上海凌盟文化发展有限公司
2

Cna 用于治疗肌萎缩性侧索硬化的组合物和方法 Google Patents
Www Boston Gov Sites Default Files File 09 Boston police reform task force initial report chinese Pdf
Www Acaom Edu Attachments Cht Viewbook Pdf

超退相干條件
Http Www Princeton Edu Elman Documents Chinese version cambridge history china article Pdf

马兰士sr6012 4k全景声功放及multeq调试心得 原创 新浪众测

校正士試験合格 落園
Apps Who Int Iris Bitstream Handle Chi Pdf Sfvrsn 1329d039 2

Unassociated Document
Www Tearfilm Org Ckfinder Userfiles Files Tfos dewsii chinese translation Final Pdf
2
Www Sfhp Org Files Programs Healthy Kids Hk Eoc Chi Pdf
Www Elibrary Imf Org Doc Imf074 Other Formats Source Pdf Pdf

January 19 Herald Monthly By Chinese Christian Herald Crusades Issuu
Www Schools Nyc Gov Docs Default Source Default Document Library Specialized High Schools Student Handbook Chinese
Iblce Org Wp Content Uploads 18 04 International Practice Analysis Executive Summary Chinese Simplified Pdf

Envi5 3 影像数据辐射定标及大气校正实验处理 多光谱遥感数据 Jaye Li的博客 Csdn博客

Stc 美国纽约州批准修订儿童产品中有毒化学物质的申报规则 上海标检产品检测有限公司 食品检测 纺织品检测 玩具测试检测认证报告办理 第三方检测机构实验室
Www Dmv Ca Gov Portal File California Driver Handbook Chinese Pdf

校正士資格



